您当前的位置:首页 >> 招聘公告 >> 事业单位

潍坊市产业技术研究院公开招聘财务人员2名

来源:潍坊人才网 更新时间:2023-12-14 20:24:43 浏览次数: 543 收藏
发布单位: 潍坊市产业技术研究院 单位性质:事业单位 所属分类:事业单位
开始时间:2023-12-13 结束时间:2023-12-19 招聘人数:2
工作地点: 潍坊 报名方式:https://rsks.wfrcsc.com/indexUseLogin

潍坊市产业技术研究院(简称“市产研院”)是由潍坊市人民政府举办的事业法人单位,于2019年9月10日揭牌成立。实行企业化管理、市场化运营,设立投资发展有限公司,搭建“产研院+公司+基金+各类创新主体+孵化园区”的框架结构。市产研院已有加盟院8家、合作单位12家,已入驻10家专业研究机构,携手中科院等8家高校院所成立研究院和技术转移中心。联合湾区金融共建“潍坊国际科技金融服务中心”,设立10亿元科技企业培育基金,联合潍坊市城投设立10亿元产业创新发展基金。现根据业务发展需要,面向社会诚聘优秀人才。

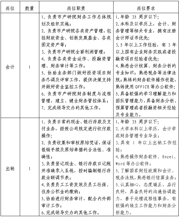
       一、招聘岗位

  

       二、福利待遇

       1.具体薪资面议;

       2.按有关规定缴纳社会保险和住房公积金;

       3.带薪年假,双休,法定节假日正常休息。

       三、联系方式

       1.联系方式:臧经理0536-7109305


       2.简历投递:报考人员电脑端登录潍坊人才网(www.wfrcsc.com),点击“人事考试”进入考试系统进行在线报名(人事考试系统)网址:https://rsks.wfrcsc.com/indexUseLogin)。

       3.工作地点: 潍坊市高新区桃园街8999号山东测绘地理信息产业基地3号楼

       4.报名时间:12月13日-12月19日


来源网址: 登录后查看
相关标签: 研究院、
附件下载:

用微信扫一扫

关于我们 | 帮助指南 | 服务协议 | 隐私条款 | 投诉举报 | 联系我们 |优佳智库

地址:山东省菏泽市牡丹区浙商大厦5F E-mail:86088697@qq.com

Copyright © 金职业网 版权所有www.jinzhiye.com www.gkzp.cn | 网站备案/许可证号:鲁ICP备2023004445号-3